北京师范大学-香港浸会大学联合国际学院(中文简称“北师港浸大”,英文简称“UIC”) 由北京师范大学和香港浸会大学于2005年在广东省珠海市携手创立,是首家中国内地与香港高等教育界合作创办的大学。北师港浸大获国家教育部特批,得到广东省教育厅、珠海市政府及各界大力支持,并于2014年和珠海市政府签订了合作协议。
北师港浸大由全国人大常委会前副委员长许嘉璐教授、创校校长吴清辉教授建立,采用校董会领导下的校长负责制,现由许嘉璐教授任校董会主席,中国科学院院士汤涛教授任校长。秉承博雅教育办学理念,北师港浸大创新地推行全人教育、四维教育及国际化办学模式。
自2005年成立至今,北师港浸大已发展成为一所拥有独特教育理念的国际化大学,设有工商管理学部、文化与创意学部、人文与社会科学学部和理工科技学部四个学部,下设25个本科专业方向。北师港浸大拥有一支来自30多个国家和地区的优秀师资队伍,实施全英文教学,本科毕业生学成后获颁北师港浸大毕业证书和香港浸会大学学士学位,在国内外均获认可。
2016-2017学年,北师港浸大获教育部批准开展研究生教育。2017年,北师港浸大建立研究生院,培养研究型硕士、博士及授课型硕士,毕业生获颁香港浸会大学学位证书。
北师港浸大本科毕业生逾七成前往欧美、澳洲、亚洲等多个国家和地区继续深造,其中超过一半进入全球前100强名校。参与就业的毕业生也深受跨国企业、国企以及政府机构等单位青睐。

音乐表演专业隶属文化与创意学部,本专业为有志于从事以音乐演奏为本,并有志探索更广阔的音乐领域之学生而设。
在四年严格定制的音乐训练下,使学生具备中外艺术学科基础理论知识及扎实的音乐表演能力,成为具有国际视野及本国文化特色兼备的复合型国际高端人才。
本专业同时秉持 UIC 的博雅教育理念,除了培养学生的创新思维外,更努力结合当今社会艺术家和教育工作者所必备的现代化技艺和技术知识,使本专业课程比传统的音乐教学更具特色与发展前景。

UIC Orchestra and UIC Choir

UIC管弦乐团及UIC合唱团

UIC管弦乐团

IMUSIC乐队

UIC“乐团人”
音乐表演专业毕业生发展前景广阔,包括:
* 国内外攻读硕士研究生学位,继续在音乐相关领域研究深造;
* 在各表演团体 (交响乐团、合唱团及流行乐队等) 担任专业乐手;
* 担任驻录音棚乐手并参与配乐录音工作;
* 在中学、小学、幼稚园、文化宫及青少年宫等担任音乐教师;
* 在音乐学院等教学机构及网络教育网站担任专职音乐教师或课程顾问;
* 在音乐考试机构内担任管理及行政人员,为外国来华音乐家及考官任英语翻译官;
* 在各大剧院、电视台等单位担任宣传及联络职位等。
1、全英文授课,所有课程与国际知名大学及音乐学院接轨。学生毕业轻松实现全球名校深造。
国际化师资:教师队伍来自欧洲,澳洲,美国及香港,澳门等地的知名学府,全力培养学生成为具有国际竞争力的人才。
教师风采:

Dr. Kris Ho
何昂铮博士,现任音乐表演专业署理系主任、副教授,澳大利亚塔斯马尼亚大学取得哲学博士学位(PhD, University of Tasmania),主修小提琴表演专业。 拥有与世界级著名演奏家合作的丰富经验,如Peter Tanfield及Christian Wojtowicz 等。 在小提琴表演和小提琴教学方面有着优异的成绩,研究重点包括近代小提琴演奏、现代音乐史、音乐科技及现当代著名音乐家的作品,如George Crumb, Steve Reich, Philip Glass 及Robert Davidson等。

Dr. Henry Kim Kuok Ip
叶剑国博士,澳门出生,2011年于英国索尔福德大学 (University of Salford)获得作曲博士学位(PhD,Composition)。在英国留学期间已经获得多位演奏家及乐团赏识,开始从事作曲,编曲、也有为港澳纪录片及电视创作配乐,作品在澳门、香港、伦敦及曼彻斯特等地首演,所接触的作曲及编曲编制包括管弦乐、管乐、英式铜管乐(British Brass Band)、敲击乐、弦乐、室乐、合唱、当代无伴奏合唱及中乐等。 现为UIC文化创意学部助理教授,任教作曲法,录音及配乐制作的相关课程。

Dr. Fernando Martin Pastor
现任音乐表演专业助理教授。 费尔南多· 马丁博士是美国富布赖特音乐研究员,南安普顿大学作曲专业博士学位( PhD, University of Southampton)加州大学戴维斯分校硕士学位(MA, University of California,Davis )也曾在华盛顿大学(University of Washington)和马萨诸塞州坦格尔伍德音乐中心就读( Tanglewood Music Center Massachusetts, Boston Symphony Orchestra),并参与马友友和约翰威廉姆斯课程。 他获得了英国政府的AHRB奖学金,并在伦敦国王学院(英国)、马德里(西班牙)的Superior音乐学院和巴黎(法国)的蓬皮杜中心(IRCAM)学习。 马丁博士旨在探索和推广器乐和声乐的新领域,进一步融合流派、传统、古典和流行音乐。

Dr. Echo Fanqin Meng
孟繁秦博士,现任音乐表演专业助理教授,孟博士本科就读于中央音乐学院管弦系,师从中国著名中提琴教育家何荣教授以及王绍武教授获得学士学位。 后赴美,就读于旧金山音乐学院(San Francisco Conservatory of Music) ,师从世界著名中提琴演奏家乔迪 .里维兹教授,获得硕士学位。2011年以专业第一名的成绩考入威斯康星大学麦迪逊分校(University of Wisconsin-Madison),跟随中提琴教研室主任,万宝路音乐节常任教授,Sally Chisholm教授学习,以优异成绩毕业, 获中提琴演奏博士学位。孟博士具有非常丰富的独奏及乐队演奏经验,并与许多世界著名的音乐家合作过,其中包括今井信子,郎朗以及指挥大师巴伦博伊姆等。其独奏音乐会的足迹包括中美多地,2016年与著名作曲家,美国艺术文学院和文理科学院两院院士陈怡教授合作,录制其中提琴协奏曲-弦诗的北美第一录音,并随录音发表论文。作品得到作曲家及业界的赞扬和好评。陈怡教授评价其演奏:“你确实是一位优秀的中提琴演奏家,非常有中提琴的味道,还掌握了高难度的技巧。非常喜欢你的演奏,尤其是你的深厚甜美音色的表现和精准的音高与句法。 热烈祝贺和非常感谢。”

Mr. Mars Siu Hong Lei
李兆康,现任音乐表演专业讲师,男中音、合唱指挥及编曲。 澳门声乐协会音乐总监。 曾任澳门理工学院及澳门演艺学院声乐导师、澳门大学讲师。台湾东吴大学音乐系研究所演奏组硕士及台湾国立师范大学音乐系学士。

Mr. Stephen Lik-hin Lam
林屴汧,现任音乐表演专业讲师,毕业于维也纳国立音乐及演艺大学指挥系(University for Music and Performing Arts Vienna),是三位传奇教授Uros Lajovic 教授 (管弦乐团), Edwin Ordner 教授 (合唱), 及 Konrad Leitner教授 (歌剧) 最后的学生,并于毕业时被学校选出与维也纳广播交响乐团于金色大厅演出。师从Riccardo Muti,于意大利歌剧学院参与歌剧制作,并先后于指挥大师Zubin Mehta 及Christoph Eschenbach前表演,赞誉有加。 波兰音乐评论家Adam Rozlach称颂林氏为“一位不容置疑的真正音乐家”。

Mr. Andrew CHAN
陈劼 (艺名: 乔峰) , 出生于澳门,毕业于澳大利亚悉尼音乐学院,打击乐演奏学士及硕士学位。2009年澳⼤利亚打击乐⾳乐节马林巴⽊琴比赛冠军,2012年作为澳⼤利亚悉尼交响乐团特邀艺术家代表中国和澳大利亚在官方外交活动中演出。其他部分演出包括:北京现代⾳乐节、澳⾨国际⾳乐节、澳大利亚打击乐⾳乐节、上海世博等。 2019年,在澳⾨美狮美⾼梅建筑范畴吉尼斯世界纪录天幕视博广场演奏⾺林巴⽊琴《七⼦之歌》,也是⾸位在全国电视上演奏⾺林巴⽊琴铃声的演奏家。

Dr.Igor FILIPE DO AMARAL
马义善, 出生于澳门,美国密歇根州立大学音乐艺术博士、美国曼尼斯音乐学院钢琴演奏专业文凭,美国密歇根州立大学演奏专业、钢琴音乐教育双硕士。马氏获澳门特区政府和美国大学奖学金资助赴美深造,后获得美国密歇根州大学奖学金攻读钢琴演奏专业。在音乐教育方面,马氏曾获聘为密歇根州大学附属音乐学院的钢琴系导师、在美国Interlochen艺术中心担任教职,并多次被邀请到美国音乐教师协会举办的论坛作大师班演讲。

Ms. Sandra Ho-Suet POON
潘皓雪,澳门第一位施坦威青年艺术家。获美国莱特州立大学的学士和辛辛那提大学音乐学院的硕士学位,主修钢琴演奏。曾参加北美洲、欧洲和亚洲的各种音乐节和音乐会系列活动,其中包括布拉格国际钢琴学院、约翰·凯奇百年庆典、代顿艺术学院Musicales系列、特洛伊·海纳文化中心室内乐系列音乐会、澳门国际音乐节、澳门声乐节、澳门青年交响乐团音乐节、澳门室内乐周、澳门青年音乐促进会室内乐音乐节。

Mr. Hugo LOI
吕瀚章,生于中国澳门。2007年,吕氏获得澳门文化局的奖学金,于荷兰海牙皇家音乐学院的古典萨克斯管系学习,导师为弗兰克·蒂姆佩(Frank Timpe)。他于2013年在同一学校以优异的成绩完成了硕士学位,彼时随大卫·克维克尔伯(David Kweksilber)学习。

Mr. Bruce, Chi-Man PUN
潘子文,古典吉他演奏家,作曲家、音乐监制。生于中国澳门,自幼学习不同乐器。2003年毕业于澳门理工学院音乐教育系,2009年获得法国ville d 'Avray音乐学院演奏家文凭。

Mr. Tim Tianming YANG
杨天明,现任广州交响乐团单簧管演奏员,北京师范大学-香港浸会大学联合国际学院单簧管兼职讲师,前美国天普大学预科学院单簧管教师。先后毕业于中央音乐学院附中,获美国天普大学学士及硕士学位,现为美国马里兰大学单簧管演奏在读博士。
3、最优专业设备:琴房配备全施坦威钢琴系列、专业Pro Tools音乐录音室、排练厅、小型专业音乐厅、千人大会堂等,为音乐专业学生提供最优质的实践与演出条件。


4、最强师生比:UIC的博雅教育重视师生关爱。学生在学习音乐专业课程的同时,有机会学习专业外延的文、理、商科各类科目,有助于拓宽学生视野,帮助学生成为知识面广博的全面人才,为日后个人发展打下坚实基础(具体课程详见UIC网站及宣传手册)。
1、符合全国普通高等学校招生统一考试报名条件,具有从事本专业的基本素质。
2、参加省级招生考试机构的音乐学类术科统一考试(专业省统考)并成绩合格。
3、高考英语单科成绩须达到80分或以上。
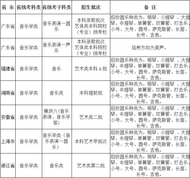
广东省、福建省、湖南省、安徽省、上海市及浙江省等6个省市。
我校音乐表演专业为全日制本科,学制四年,文理兼收。
我校在广东省、福建省、湖南省、安徽省、上海市及浙江省等6个省市均招收器乐考生,招收器乐种类为:钢琴、小提琴 、大提琴、中提琴、单簧管、双簧管、打击乐、小号、大号、圆号、萨克斯管、长笛、长号、吉他。
音乐表演(声乐)专业方向仅在广东省招生,培养方向为美声。
2021年,音乐表演专业在全国计划招收艺术类本科生:

注:报考音乐表演专业的学生,只需参加省级统考,无需参加校考,具体招生批次及计划以各省市招办《2021年普通高等学校招生专业目录》公布为准。
考生须参加当地省招办组织的普通高等学校招生统一考试(高考)、音乐学类专业省统考。
考生高考文化课成绩及专业省统考成绩,要求分别达到各省市级招生考试机构划定的本科录取控制分数线,同时高考英语单科成绩达到80分或以上。
录取时,按进档考生的专业成绩择优录取。若专业成绩相同,按高考文化课成绩择优录取;若高考文化课成绩仍相同,按英语单科考试成绩择优录取。
录取体检标准:按照教育部、卫生部、中国残疾人联合会颁布的《普通高等学校招生体检工作指导意见》和《教育部办公厅 卫生部办公厅关于普通高等学校招生学生入学身体检查取消乙肝项目检测有关问题的通知》的有关规定执行。
艺术类专业考生入学后不得转入非艺术类专业学习。
音乐表演专业学费:十万八千元人民币/学年
住宿费:两人间:6400元/人/学年
三人间:4000元/人/学年
四人间:3500元/人/学年
如上级部门颁布新房型的收费标准,则按新标准执行,收费细则详见学校网站。
学生在学校规定年限内修完教育教学计划规定内容,达到毕业要求,准予毕业,由学校颁发北京师范大学-香港浸会大学联合国际学院本科毕业证书;符合学士学位授予条件者,授予香港浸会大学学士学位并颁发学位证书。
学校地址:广东省珠海市香洲区唐家湾金同路2000号
邮政编码:519087
招生咨询部门:学校招生办公室
招生热线:(86-756)3620011、3620022、 3620033、 3620044
QQ咨询群:广东咨询QQ群:541901761、588385957
福建咨询QQ群:492992741
湖南咨询QQ群:513743324
安徽咨询QQ群:425614391
浙江、上海咨询QQ群:165136862
传真号码:(86-756)3620047
文化与创意学部电话:(86-756)3620840
文化与创意学部邮箱:uicdcc@bnbu.edu.cn
招生信息网:https://admission.bnbu.edu.cn/
招办微信公众号:北师港浸大招生办公室

北师港浸大(UIC) 位于粤港澳大湾区、中国南方美丽的海滨城市珠海经济特区。珠海毗邻港澳,以港珠澳大桥相连,交通便捷。珠海生态环境优美,连年被评为中国最宜居城市。
是的,您可以通过UIC新校园全景漫游看到整个校区。
以下是校园全景漫游微信二维码:

校园全景漫游
香港、澳门以及海外的所有大学都是双证合一(学位证)。
第一,UIC音乐表演专业的课程与国际接轨,也就是说学生将会学到和国外大学一样的课程体系。
第二,除却专业的学习外,学生将有机会学习文、理、商科的课程,为学生将来毕业的工作竞争力加分。
UIC设有专门的英语语言中心,中心拥有三十余名外籍教师,主要来自英国、美国、加拿大、澳大利亚、新西兰等以英语为母语国家。通常大一新生开学后,有英语强化训练营(English Enhancement Program)以及丰富多彩的英语俱乐部 (English Clubs),让大一新生沉浸在英语文化氛围里,为他们进入全英文教学模式打下坚实的基础。
UIC遵循先培养听说能力,再提高写作水平的教学原则,培养学生尽快适应全英文教学环境和专业学习需要。
同时,音乐表演专业的学生将会得到比普通学生更多的英语课程辅助,其中包括提前入学进行英语听说读写特训。
截至2020年12月8日,我校有在校本科生七千余人,在校硕士和博士生四百余人。
UIC的设施以提供学生最大舒适和便利为先决条件,其斯坦威钢琴全系列琴房,演奏厅和音乐厅设施,Pro Tools 音乐专业录音室,多媒体课堂小班教学,图书馆学习资源中心等等设施都趋于国际级一流水平。具体内容可以在以下链接中看到,请点击:
学习资源中心:
https://web.UIC.edu.cn/cn/lrc/about-us/premises
UIC 的本科专业课程全部通过教育部审批或备案,系按照香港浸会大学的学术标准设置,每一个专业的课程都要经浸大教务委员会质素保证系统的严格审查和认可,以确保UIC 所设专业与香港的学位标准相符,符合市场需求和国际趋势。
UIC 的课程设置达到国际标准,所修学分在全球范围内广泛获得认可,打破了国际校际间交换学习和学术交流的瓶颈。
为了给同学们更充分且有效的问题解答,请微信扫一扫以下二维码告诉我们:

一份问卷,拉近我们的距离
本简章未尽事宜,将按照教育部及省最新规定和本校公布的有关规定执行。本简章的最终解释权属学校招生委员会。